Recap: Why AI Agents Need a Real-Time Event Bus
In our previous post “AI Agents Meet Real-Time Data – Bridging the Gap”, we highlighted how today’s AI agents often operate in fragmented silos, each with limited awareness of what others know or what’s happening in the world around them. Even the smartest models are typically isolated from fresh data, relying only on their built-in training knowledge. This isolation means agents struggle to coordinate or to incorporate new information on the fly. We introduced the idea of a shared real-time event bus as a remedy. By using a streaming event bus, multiple AI agents (and data sources) can publish and subscribe to live information in a common channel. This architecture lets agents share context (events, facts, signals) in real time, giving them a sort of collective memory and enabling dynamic coordination and situational awareness. The takeaway was that a data streaming backbone can serve as the “meeting place” for AI agents – a place where they continuously exchange knowledge and triggers, rather than remaining isolated.
However, sharing data among agents is only part of the challenge. Equally important is how agents connect to the outside world – to the tools, databases, and services where context resides. In the last post, we hinted that beyond a real-time event bus for agent-to-agent communication, we need a straightforward way for agents to tap into external systems in real time. In this follow-up, we’ll tackle that next piece of the puzzle. Before diving in, let’s look at a common struggle developers face when integrating AI agents with external tools using ad-hoc methods.
A Developer’s Dilemma: One-off Integrations Everywhere
Consider a developer named Alex, who is building an AI assistant for customer support. Alex wants this assistant to answer user questions by pulling data from various sources – customer profiles in a database, ticket histories from a helpdesk system, even real-time sales stats from a dashboard API. Excited to get started, Alex begins wiring these data sources into the AI agent one by one.
At first, the approach seems straightforward: write a script to call the customer database’s REST API, embed that in the agent’s code, then do something similar for the helpdesk API. But very soon, Alex hits a wall of integration complexity. Each tool requires a different approach – different authentication, different query language, different response formats. There’s no consistency. For every new capability, Alex ends up writing bespoke glue code (or custom prompts) to bridge the AI with that system. One week it’s a Salesforce CRM, the next it’s a legacy SQL database – each time a completely new one-off connector.
Alex tries using some agent frameworks hoping to simplify the work. Frameworks like LangChain provide abstractions, but still rely on individual connectors for each data source. That means hunting down (or writing) a plugin for every service. After integrating a handful of systems, the code has turned into a fragile patchwork of adapters. Maintaining these custom integrations is difficult and time-consuming. When an API changes or a new data source is added, it’s back to square one. The lack of a common interface for tools is causing a real headache.
This scenario is all too common. Proprietary integration solutions exist (for example, some LLM vendors offer plugin frameworks or closed APIs to connect data), but they often come with limitations. They might tie the solution to a single AI provider or support only a narrow range of services. Alex realizes that relying on proprietary, siloed integrations is not a sustainable strategy. It’s like building a new custom adapter for every single peripheral on your computer – imagine having to write a new driver for your mouse, keyboard, and printer separately! It’s clear there must be a better way – a more unified and open approach to connect AI agents with the rich ecosystem of tools and data out there.
Enter MCP: An Open Standard for AI-Tool Integration
The good news is the industry has recognized this integration problem, and an answer has emerged: Model Context Protocol (MCP). MCP is an open standard, introduced by Anthropic in late 2024, that provides a consistent way for AI agents to interface with external systems. In essence, MCP defines a common language that lets any AI agent talk to any tool or data source that speaks that language. Instead of building a dozen one-off integrations, a developer like Alex can use MCP as a single, universal connector.
Think of MCP as the “universal port” or “USB-C for AI” – a standardized interface that replaces all those bespoke adapters. Just as USB-C plugs allow many types of devices to connect through one port, MCP lets an AI agent plug into many different services through one protocol. Some have even called MCP the OpenAPI for AI agents, drawing an analogy to how OpenAPI standardized web service definitions. The core idea is the same: rather than every AI-tool integration being custom, we define a common protocol so that tools and AI agents can interoperate easily.
So how does MCP work? At a high level, it uses a client–server architecture to mediate between an AI and external resources. The AI agent (or the application backing it) includes an MCP client component, and for each external tool or data source you want to integrate, there is an MCP server component. The MCP server is essentially an adapter or wrapper around that tool – it exposes the tool’s functions and data in a standard way. The AI agent’s MCP client connects to any number of such servers, and because communication follows the MCP standard (built on JSON-RPC 2.0 messaging), the agent can invoke operations or fetch data without needing to know the low-level details of the tool’s API.
What does this look like in practice? When Alex uses MCP, he would run an MCP server for each system (one for the customer database, one for the helpdesk, etc.). Each server defines a set of “tools” and “resources” that it offers to the AI. For example, a Database MCP server might offer a tool called “queryCustomers” that takes a customer ID and returns details, or a Helpdesk MCP server might have a tool “findTickets” for retrieving support ticket histories. When the AI agent needs some info or action, it doesn’t call the database or helpdesk API directly – it asks the MCP client to invoke the appropriate tool on the respective MCP server. The server then translates that request into the actual query or API call to the underlying system, and returns the result in a normalized format the AI can understand.
This setup brings several benefits:
- No more one-off glue code: As long as a tool has an MCP server, any AI agent can use it via the standard protocol. Developers don’t have to reinvent the integration for each new agent or project. As Anthropic’s announcement put it, MCP replaces fragmented integrations with a single universal protocol, making it much easier to give AI access to the data it needs.
- Discoverability: MCP is designed so that an AI agent can discover what capabilities (tools/resources) are available on a server at runtime. The agent can list the tools and resources an MCP server provides, along with how to call them (expected parameters, etc.). This means the agent isn’t hardcoded for specific tools – new tools can be added to the server and the AI will know via discovery.
- Rich, structured interactions: Tools exposed via MCP can do a lot. They might allow the AI to query data, retrieve documents, or execute actions in external systems. For instance, an AI agent could: Pull records from a customer database (e.g. “get all orders from last week”)
- Retrieve documents from a knowledge base or cloud storage (e.g. “open the design spec file from SharePoint”)
- Call external APIs or services (e.g. invoke a weather API, send an email via an SMTP service)
- Perform system actions like writing to a file or kicking off a script (if allowed by an MCP server bridging to an OS or DevOps tool) All such interactions follow a consistent request/response pattern defined by MCP, using JSON structures. The AI receives results in a structured format (JSON objects, lists, etc.) that it can easily parse and incorporate into its reasoning.
Two-way, real-time communication: MCP isn’t just for the AI to pull data – it also allows the AI to push or take actions (with proper authorization). It establishes a secure, two-way channel. An AI agent can thus perform tasks like creating a new support ticket or updating a record in real time. Because the protocol is designed to be efficient, these interactions can happen within an ongoing conversation or agent loop without noticeable lag.
Security and governance: As an open standard, MCP has built-in hooks for encryption and access control. Each MCP server can enforce authentication, permissions, and even user approval for certain actions. This is crucial when giving AI agents access to sensitive tools – you can ensure the AI only does what it’s permitted to. Since MCP interactions are structured, it’s also easier to audit what the AI requested and what was returned, compared to parsing arbitrary natural language commands.
Model-agnostic and flexible: Perhaps one of the biggest advantages of MCP being open is that it’s model-agnostic. It’s not tied to Claude or GPT or any single AI system. Any AI client that implements the MCP protocol can talk to any MCP server. This means if Alex builds his tools with MCP, he could use them with different AI platforms – today maybe with Anthropic’s Claude, tomorrow with an open-source LLM or another vendor’s agent that supports MCP. The tools and the agents are decoupled by the standard. It also encourages a community ecosystem: indeed, since MCP’s launch, an open-source community has sprung up building MCP servers for many common services (Google Drive, Slack, GitHub, databases, etc.). Alex might not even need to write his own servers for common tools – he could find pre-built ones and just plug them in.
In short, MCP provides the unified integration layer that Alex was missing. Instead of his AI agent having five different integration mechanisms for five tools, it has one mechanism (MCP) to talk to all of them. This dramatically reduces the complexity of his system. As one summary aptly put it: MCP turns an N×M integration problem into an N+M problem. In other words, if you have N agents and M tools, traditionally you might worry about wiring every agent to every tool (N*M integrations); with MCP, you just ensure each agent speaks MCP and each tool has an MCP interface, and they can mix-and-match freely.
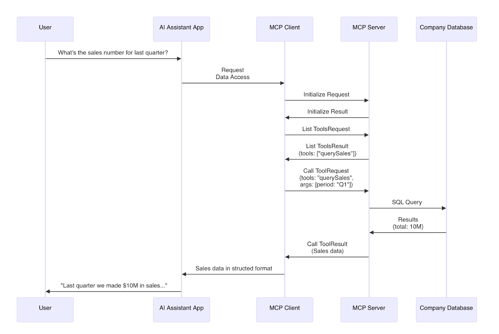
To visualize how MCP facilitates an interaction, consider a simple example of a single AI assistant answering a question using a database via MCP. The sequence might look like this:

In the diagram above, notice how the AI assistant app didn’t query the database directly – it went through the MCP server. The server handled the details of executing the SQL query and simply returned the data in a standardized way. From the AI’s perspective, it just called a “querySales” tool and got data. This standardized, decoupled interaction is what makes MCP so powerful.
Now that we’ve seen what MCP is and how it works in isolation, let’s tie it back to the bigger picture introduced in the first blog post – combining MCP with a real-time event bus for a truly robust AI agent architecture.
Marrying MCP with Real-Time Data Streams
How does Model Context Protocol fit into the vision of a real-time event bus for AI agents? In many ways, MCP and a streaming data bus complement each other perfectly, each handling a different aspect of the agent ecosystem:
- Real-time event bus = agents coordinating with each other (and with streaming data). This is the context highway. Agents publish events (observations, intermediate results, alerts) and subscribe to events from others or from external event producers. For example, one agent can publish “user just asked about order #12345” as an event, which another agent (or the same agent in a different mode) could listen for and use as a trigger to act. The bus ensures every agent has access to the latest facts and can react in a timely fashion. It’s excellent for decoupled communication, broad distribution of information, and logging a timeline of what’s happening.
- MCP = agents accessing tools and services on demand. This is the action toolkit. When an agent needs to actually do something with an external system (read or write data, invoke a service), it uses MCP to make that happen in a standardized way. MCP is not about broadcasting to multiple listeners; it’s about a direct, secure exchange between an agent and a tool. It shines in enabling the agent to fetch specific context (like looking up a value) or perform a specific operation (like creating a calendar event) at the exact moment it’s needed.
In a unified architecture, an AI agent will leverage both. Let’s illustrate with a hypothetical scenario:

Scenario: Automated Incident Response. Imagine a system with multiple agents: one monitors server logs, one analyzes issues, and one communicates to DevOps tools. They use a real-time event bus (say Apache Pulsar or Apache Kafka topics) to share information. When the monitoring agent detects an error in the logs, it publishes an “ErrorDetected” event onto the bus. The analysis agent subscribes to these events, and upon receiving it, needs more info to diagnose the issue. Here’s where MCP comes in: the analysis agent uses an MCP server for the logging system to retrieve the last 100 lines of logs around the error, or perhaps an MCP server for the metrics database to get the recent CPU usage. With those details (fetched via MCP in seconds), the agent figures out it’s a database connection issue. It then publishes an “IncidentAnalysis” event with findings. The third agent (DevOps agent) picks that up and decides to create a ticket in Jira and restart a service. It uses an MCP server for Jira to file a ticket and an MCP server for the cloud orchestration to restart the service. Finally, it emits a “ResolutionDeployed” event on the bus.
In that workflow, the event bus was the glue that held the multi-agent workflow together – it orchestrated the when and which agent does something. The MCP integrations provided the how each agent performed its part (gathering logs, creating a ticket, etc.). Real-time streaming made sure every agent had up-to-the-moment information, and MCP let agents turn decisions into actions on real-world systems, all in real time.
MCP doesn’t sit apart from the event bus—it can publish to and consume from it. Imagine an MCP server that wraps a temperature sensor: it answers a direct readTemp request, yet it also streams every new reading onto a sensors.temperature topic so every agent stays in the loop. Likewise, an agent can lift any message it gets from the bus and feed it straight into an MCP call—turning a raw event into an external action.
The two systems aren’t overlapping; they divide the workload. The event bus delivers high-fan-out, time-ordered updates so all agents share the same situational awareness, while MCP offers a secure, uniform interface for side-effecting operations. One keeps the brains in sync; the other gives them the muscles to act.
From a developer’s perspective, combining these open architectures yields a highly decoupled, observable, and scalable system—every interaction is traceable, so engineers can reason about what is happening (or has happened) across the agents. You can add new agents to the bus without breaking the others, and you can add new MCP-integrated tools without altering the agent logic – the agent will discover the new tools and can start using them as needed. It’s a plug-and-play ecosystem. StreamNative is bringing this vision to life by implementing an MCP server for our data streaming platform, so AI agents can subscribe to live data and invoke services in place. Agents always act on the freshest information, no custom pipelines required. This synergy between streaming and MCP defines the future we’re building at StreamNative.
Put simply, the AI agents are the brain, while the real-time event bus acts as the central nervous system that lets the brain communicate with the hands—MCP-integrated tools. Through this nervous system, agents can issue commands (“grab that pot on the stove”) and immediately receive feedback (“it’s very hot”). By listening and talking over the bus and acting through MCP, agents continuously bridge their reasoning with real-world context, making every decision timely and effective.
Looking Ahead: StreamNative + MCP = Open Integration for AI Agents
By aligning a real-time event bus architecture with open standards like MCP, we pave the way for the next generation of AI applications: ones that are context-rich, action-capable, and truly real-time. Developers will be able to build complex agent ecosystems without getting bogged down in integration plumbing – the infrastructure (streaming platform + MCP interfaces) will handle that, letting you focus on the higher-level logic and user experience.
At StreamNative, we’re excited about this vision. Our commitment to open source and open standards runs deep, and MCP fits right in with that ethos. In fact, we are actively working on an MCP server implementation to Model Context Protocol support for both Apache Kafka and Apache Pulsar—whether those clusters run on StreamNative Cloud or anywhere else. This will allow developers to easily connect their Pulsar or Kafka topics with MCP-enabled AI agents and tools, achieving seamless real-time coordination and tool access in one unified stack.
Stay tuned for more details on our upcoming MCP integration (we’ll be announcing it soon!). We believe it will greatly simplify building real-time AI solutions across environments. Imagine agents on Pulsar or Kafka topics that can, via MCP, query databases, call APIs, or update dashboards, all in a secure and standardized way – that’s what we’re building towards. We invite you to join us on this journey into open, real-time AI integration. The combination of a shared event bus and open tool protocol is poised to unlock a new level of capability for AI agents. We’re excited to see what you’ll build with it when everything comes together – truly autonomous, collaborative agents that are connected to both data and action in real time. Stay tuned!




